logo

 

我们能做什么?

主要负责注册香港公司、BVI公司、美国公司、英国公司、国际商标、国际书刊、银行开户等咨询!为需拓展国际业务的企业提供全面的优质服务,协助其事业的开拓和商务的发展。

 
0755-829962299

Location: Home / Trademark Registration

港澳台商标服务专题

注册台湾商标
注册澳门商标
注册香港商标

业务快捷导航

注册香港公司 离岸公司注册
香港公司年审 年审做账报税
商标注册服务 商务秘书服务
银行开户预约 专业律师公正

注册香港商标

 


时间:2016-08-22 点击复制分享给朋友
香港是世界上最自由的贸易通商口岸,其良好的基础设施和健全的法律制度,给企业家提供了得天独厚的营商环境。注册香港商标,可以迅速提高企业的知名度,提升企业不断成长的竞争力,获取最大利润。

香港商标几个原则:
1.香港商标优先权:申请人如在提交香港商标申请之前六个月内,已就相同货品或服务在巴黎公约国或世贸成员国提交该商标的注册申请,便可享有商标在香港注册的优先权。
2.使用在先:最早使用者优先获得商标权,而不是以注册为准;但注册证却是反映获权时间的最有力证明,最简洁、最节约资源
3.表类原则:一表多类(总共45个类)

注册前查询和评估事项:
1.查询所需材料:商标图样、具体商品
2.查询所需时间:官方查询3周左右
3.注册资料提交前须评估事项:
商标是否足以识别商标拥有人与其他商户的货品或服务
商标能否特显其货品及服务
商标是否为行业通用语言/用词
商标是否与其它商标相同或相似

申请注册:
1.所需材料:
申请人名义和地址(法人提供公司注册证明;个人提供身份及地址证明)
商标图样
具体商品
2.注册需时:约10个月
3.注册程序:查册——提交申请——受理——官方审查——公告——核准——发证
4.公告期限:3个月,可延长一次(2个月)
5.注册时效:申请日起10年

香港商标注册相关费用:
1.商标查询费:
1)免费查询:不含图形查询;
2)官方查询:首类RMB1000,次类RMB300,时间3周左右。
2.商标注册全程费用(含官费及代理费):¥3580.00 (一个商标一个类别30项商品)   

后续维护:
1.续展时限:续展期6个月,宽展期6个月,恢复期6个月
2.不使用撤销时限:连续3年不使用,任何人可申请撤销

注意事项:
1.商品/服务:采用尼斯分类,大部分带C商品/服务在香港也可接受
2.商品/服务项目限制:无限制
3.商标种类:可注册立体形状、颜色、声音或气味商标

商标续展:
1.香港商标续展所需的文件材料:
1)香港商标申请人主体证明文件复印件
2)商标代理委托书
3)商标续展申请书
4)香港商标注册证书复印件
2.香港商标续展时间流程:
1)委托代理:1个工作日
2)提交申请到领取回执:3-5个工作日
3)完成商标续展:1-3个月
(* 以上时间按顺利注册计算,实际时间以香港知识产权署为准,如果在商标续展过程中遇到“商标补正”    等情形,则会出现相应的时间流程)
3.香港商标续展后的专用期限: 10年
4.香港商标注册相关费用:
全程费用(含官费及代理费):¥5800.00 (一个商标一个类别)

商标变更:
1.香港商标项目变更所需文件材料:
1)香港商标申请人主体证明文件复印件
2)商标代理委托书
3)商标项目变更申请书
4)申请人主体项目变更证明
5)香港商标注册资料文件复印件
2.香港商标项目变更时间流程:
1)提交申请到领取回执:3-5个工作日
2)完成商标项目变更:约1个月
(以上时间按顺利流程计算,实际时间以香港知识产权署为准,如果在商标变更过程中遇到“商标补正”    等情形,则会出现相应的时间流程)
3.香港商标项目变更全程费用:¥1800.00 (计价单位:1个商标1个类别)

商标转让:
1.香港商标转让所需文件材料:
1)商标转让方主体资格证明文件复印件
2)商标受让方主体资格证明文件复印件
3)商标权转让合同
4)商标资料证明文件复印件
2.香港商标转让时间流程:
1)提交申请到领取回执:3-10个工作日
2)完成商标权转让:1-3个月
(以上时间按顺利流程计算,实际时间以香港知识产权署为准,如果在商标变更过程中遇到“商标补正” 等情形,则会出现相应的时间流程)
3.香港商标转让全程费用:¥3800.00 ( 计价单位:1个商标1个类别)

商标异议:
1.香港商标异议/答辩需要提交文件材料:
1)商标异议/答辩人的主体资格证明文件复印件
2)商标异议/答辩申请书
3)商标代理委托书
2.香港商标异议/答辩证据相关材料:
1) 公司背景、规模与奖项
2) 公司、厂房照片 (若有)
3) 营业证据与每年营业额
   (A) 于香港及其它地区的销售及使用单据、收条、发票
   (B) 广告,展览或任何有关营业的单据 (请提供大概的营业额及广告宣传费)。
   (C) 广告合同和广告开支复印件。
3.商标背景、商标的含义与设计时间
1) 于香港或世界任何地方注册过的商标证据
2) 于香港或世界各地的商标使用证据
3) 网站域名注册的时间 (以该商标命名的)
4.商业活动
1) 在世界各地参加过的展览会及各项活,特别是在香港
2) 有关该商标的广告宣传,报纸或传媒的报导。(注:要提供确切的媒体、报导日期、地区。)
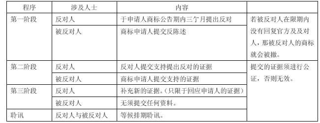
5.香港商标异议/答辩流程:

6.商标异议/答辩费用:就具体案件另行议定

官方查册:
1.香港商标官方查册所需文件材料:
1)商标申请人主体证明文件复印件
2)商标查册代理委托书
3)商标指定注册商品类别及项目
4)商标图样
2.香港商标查册时间流程:
1)提交申请到领取回执:1-3个工作日
2)出具查册报告:1-2个星期
3.香港商标查册费用 :
(香港商标查册分两项内容:在先注册查册以及商标显著性查册)
1)在先注册查册:¥200.00
2)商标显著性查册:¥200.00
3)代理服务费:¥500.00

   联系宝龙客服 关闭
  宝龙客服 在线咨询
宝龙客服 在线咨询